分享好友 备考资料首页 备考资料分类 切换频道
长郡中学2026届高三月考试卷(六)英语答案

长郡中学2026届高三月考试卷(六)英语答案

2026-04-18 16:1127490下载
文件类型:PDF文档(pdf)
文件大小:4.33M

《长郡中学2026届高三月考试卷(六)英语答案》是湖南省长沙市长郡中学针对2026届高三学生英语学科第六次月度考试推出的配套参考资料,属于高中阶段关键的阶段性测试辅助材料,与该校同期高三英语月考试卷紧密对应,为师生提供标准化的答案依据。

该资料可用于高三学生完成月考后的自我评估环节,帮助教师开展精准的学情分析与教学策略调整,同时为学生后续的英语备考规划提供数据支撑,通过答案核对明确知识掌握的优势与薄弱点,有效检验阶段性学习成果并引导针对性提升。

其适用人群涵盖长郡中学2026届高三学生、英语学科教师及相关教育工作者;对于学生而言,是查漏补缺、优化学习方法的重要工具;对于教师,可辅助完善备考指导方向;对于教育研究者或家长,也能从中了解该校高三英语教学的阶段性重点与学生学习动态。

【提示】该资源由会员自行上传发布,本站仅提供存储展示服务,不承担资源版权及合法性审核责任,如有侵权违规问题,请及时联系本站处理,资源安全性及有效性请自行甄别。


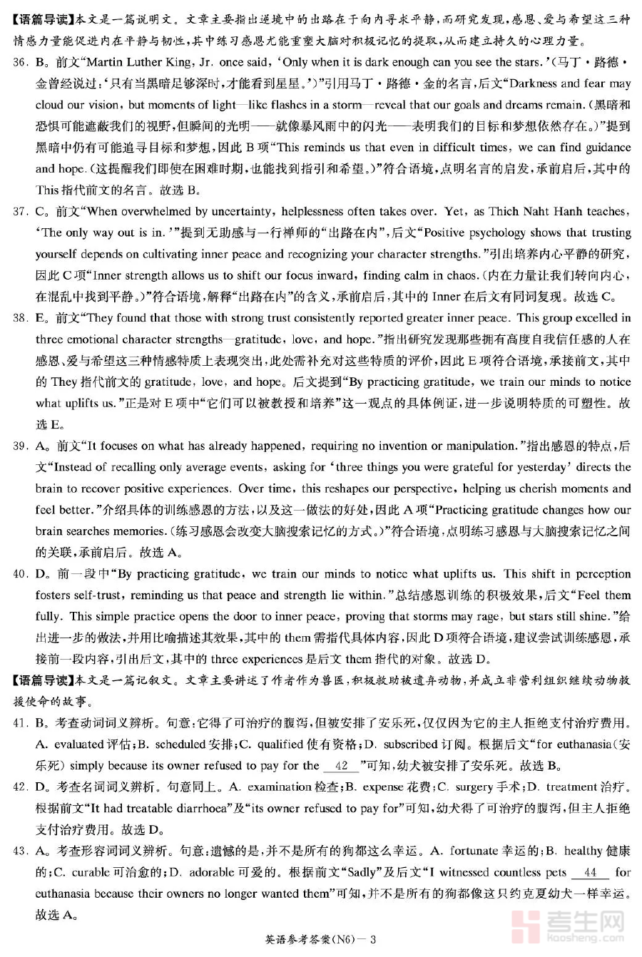
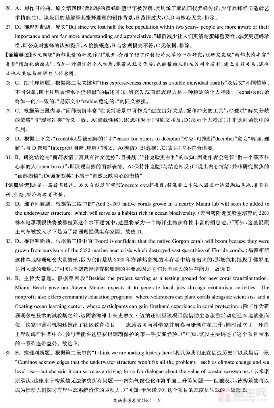
您还没有登录,请登录后查看详情