分享好友 备考资料首页 备考资料分类 切换频道
新八校2025-2026学年高三下学期开学考试 化学解析

新八校2025-2026学年高三下学期开学考试 化学解析

2026-03-21 18:5629060下载
文件类型:PDF文档(pdf)
文件大小:0.77M

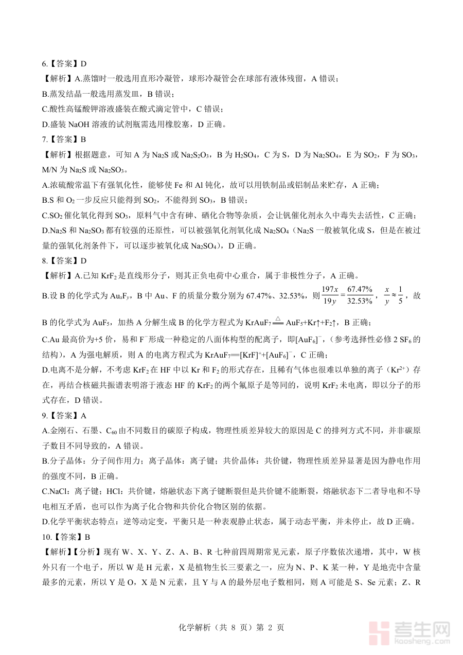
《新八校2025-2026学年高三下学期开学考试 化学解析》是针对新八校联盟在2025至2026学年高三下学期开学阶段组织的化学学科统一考试所编制的专业解析资料。该资料紧密围绕此次开学考试的命题框架与考查目标展开,为考生提供全面系统的解析内容,旨在帮助考生精准把握考试的核心要求与知识导向,是高三学生在新学期起始阶段开展化学学科复习备考工作的重要参考依据。

作为高三下学期开学初期的关键学习资料,该化学解析能够有效助力考生完成对自身化学学科学习状况的全面诊断,清晰明确新学期备考的起点定位与知识薄弱环节。同时,它可为教师及考生提供科学合理的备考规划依据,帮助梳理开学考试所反映出的知识漏洞与能力短板,为后续阶段性复习安排提供针对性的方向指引,从而有效提升备考效率与复习质量。

该资料主要适用于参与新八校2025-2026学年高三下学期开学考试的学生群体,同时也可供其他同阶段高三学生作为参考资料使用。通过对该解析的深入学习,考生能够快速掌握开学考试的考查逻辑与评分标准,进一步强化对化学学科核心知识的理解与应用能力,为新学期后续的系统复习奠定坚实基础,具有显著的阶段检测与备考指导价值。

【提示】该资源由会员自行上传发布,本站仅提供存储展示服务,不承担资源版权及合法性审核责任,如有侵权违规问题,请及时联系本站处理,资源安全性及有效性请自行甄别。


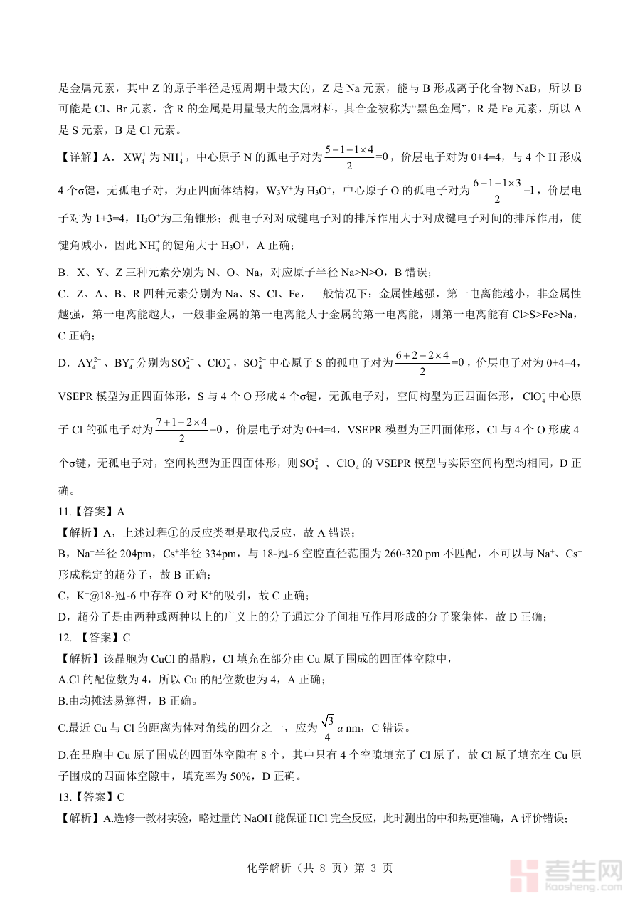
您还没有登录,请登录后查看详情