分享好友 备考资料首页 备考资料分类 切换频道
重庆市第八中学校2025-2026学年度(下)高三年级入学考试 生物答案

重庆市第八中学校2025-2026学年度(下)高三年级入学考试 生物答案

2026-03-21 18:5229630下载
文件类型:PDF文档(pdf)
文件大小:7.7M

《重庆市第八中学校2025-2026学年度(下)高三年级入学考试 生物答案》是针对重庆市第八中学校特定学年阶段的高三生物学科配套资料,对应该学校2025至2026学年度第二学期高三年级入学考试的生物科目答案内容,属于高三生物阶段备考的重要辅助材料。

该资料可用于高三学生对入学考试生物科目的作答情况进行核对与分析,帮助师生了解阶段学习成果,为后续的备考规划提供数据支撑,同时也能辅助教师开展学情诊断工作,明确教学重点与调整方向。

此资料主要适用于重庆市第八中学校2025-2026学年度下学期的高三学生以及该校生物学科教师,对于学生而言通过核对答案能及时发现知识薄弱点并优化备考策略;对于教师而言可借助该答案开展阶段性教学效果评估,助力更精准的教学安排提升备考效率与质量。

【提示】该资源由会员自行上传发布,本站仅提供存储展示服务,不承担资源版权及合法性审核责任,如有侵权违规问题,请及时联系本站处理,资源安全性及有效性请自行甄别。


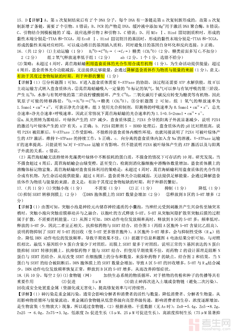
您还没有登录,请登录后查看详情