分享好友 备考资料首页 备考资料分类 切换频道
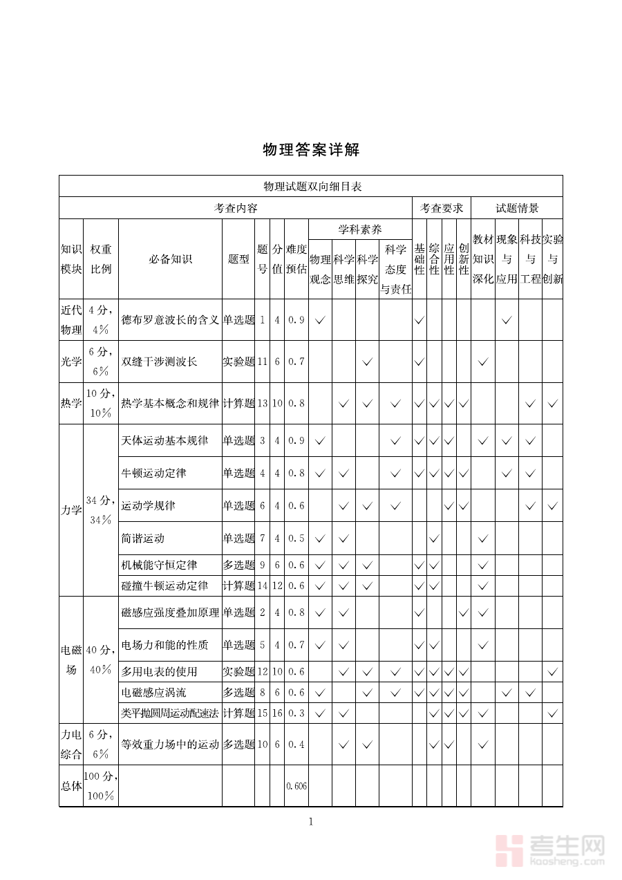
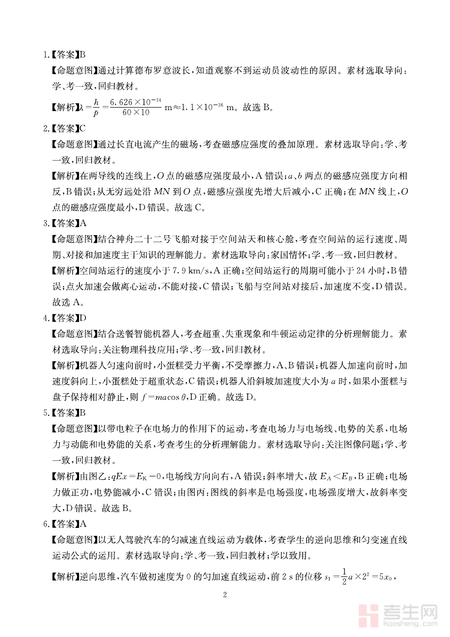
物理答案-四川省大数据联盟2026届高三3月开学联考

物理答案-四川省大数据联盟2026届高三3月开学联考

2026-03-21 18:5229040下载
文件类型:PDF文档(pdf)
文件大小:7.42M

《物理答案-四川省大数据联盟2026届高三3月开学联考》是针对四川省大数据联盟组织的2026届高三学生3月开学联考物理科目的配套答案资料。该资料关联的考试属于区域性高三阶段检测类考试,旨在通过标准化测试评估学生在开学初期的物理学科知识掌握情况,为后续备考提供参考依据。

作为联考物理科目的答案资料,它主要用于帮助使用者核对答题结果、分析答题过程中的问题与不足。通过对照答案,使用者可明确自身在物理知识应用、解题思路等方面的优势与短板,为后续的学情诊断和备考规划提供数据支持,助力提升备考效率和针对性。

该资料适用于2026届四川省参与大数据联盟高三3月开学联考的学生群体,也可作为相关教师进行试卷分析、教学调整的辅助工具。对于学生而言,它能帮助其快速了解自身阶段学习状况;对于教师来说,可借助答案反馈优化教学策略,强化阶段检测的指导价值,共同推动高三物理备考工作的精准开展。

【提示】该资源由会员自行上传发布,本站仅提供存储展示服务,不承担资源版权及合法性审核责任,如有侵权违规问题,请及时联系本站处理,资源安全性及有效性请自行甄别。


您还没有登录,请登录后查看详情