分享好友 备考资料首页 备考资料分类 切换频道
2026届高三年级第一次模拟考试质量监测试卷 政治

2026届高三年级第一次模拟考试质量监测试卷 政治

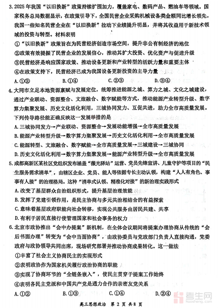
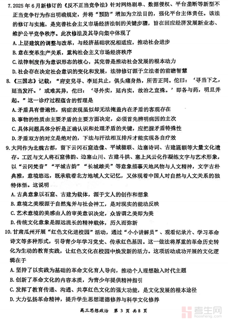
2026-03-21 18:5228350下载
文件类型:PDF文档(pdf)
文件大小:9.58M

《2026届高三年级第一次模拟考试质量监测试卷 政治》是面向2026届高三学生的政治学科阶段性模拟测试资料,属于高三备考初期的质量监测类试卷。作为高三阶段首次模拟考试的配套材料,它旨在通过标准化的测试形式,帮助相关主体了解学生在政治学科上的初始学习状态与知识掌握情况,为后续的备考工作提供基础参考依据。

该试卷主要用于高三政治学科的学情诊断与阶段检测。通过组织学生完成此次模拟考试,教师能够系统评估学生对政治学科核心知识的理解程度、知识体系的构建情况以及基本解题能力的发展水平;同时,学生也可借助此次测试明确自身在政治学习中的优势与不足,为调整学习策略和规划后续复习方向提供数据支持。此外,该试卷的质量监测属性也有助于学校或教研组掌握整体教学效果,为优化教学计划和资源配置提供参考。

该试卷适用于2026届高三年级的学生、政治学科教师及相关教学管理者。对于学生而言,它是高三备考初期进行自我评估和定位的重要工具,能够帮助学生快速适应模拟考试的形式与节奏,提升应试能力;对于教师而言,它是开展针对性教学和个性化辅导的重要依据,有助于精准把握学生的学习痛点;对于教学管理者而言,它能够为整体教学质量监控和备考规划制定提供客观的数据支撑,确保高三政治学科备考工作的科学性与有效性。

【提示】该资源由会员自行上传发布,本站仅提供存储展示服务,不承担资源版权及合法性审核责任,如有侵权违规问题,请及时联系本站处理,资源安全性及有效性请自行甄别。


您还没有登录,请登录后查看详情