分享好友 备考资料首页 备考资料分类 切换频道
2026年汕头市普通高考第一次模拟考试 历史

2026年汕头市普通高考第一次模拟考试 历史

2026-03-21 18:3928620下载
文件类型:PDF文档(pdf)
文件大小:1.58M

《2026年汕头市普通高考第一次模拟考试 历史》是针对2026年普通高等学校招生全国统一考试设计的区域性模拟测试资料,由汕头市教育教研相关部门统筹组织命题。作为高考备考周期中的重要阶段性检测载体,该资料紧密贴合当地高三历史教学实际与高考命题趋势导向,旨在为师生提供符合区域备考需求的标准化测试资源,帮助师生把握高考历史学科的考查方向与要求。

该资料主要用于高三历史学科的阶段学情诊断与备考规划指导。通过完成测试,师生可系统了解学生在当前复习阶段对历史学科核心知识、学科素养及应试技能的掌握情况,精准定位学习短板与薄弱环节;同时也为教师调整教学策略、优化复习计划提供客观依据,助力教学资源的合理分配与复习效率的提升,确保后续复习更具针对性和有效性。

本资料适用于汕头市及周边地区参与2026年普通高考的高三学生与历史教师。对于考生而言,它是熟悉高考历史考试形式、适应考试节奏的重要工具,能帮助考生提前感受高考氛围并调整应试状态;对于教师而言,它是开展阶段性教学评估、制定个性化备考方案的关键参考。其价值在于帮助师生明确复习方向,强化备考针对性,为后续的高考冲刺做好充分准备。

【提示】该资源由会员自行上传发布,本站仅提供存储展示服务,不承担资源版权及合法性审核责任,如有侵权违规问题,请及时联系本站处理,资源安全性及有效性请自行甄别。


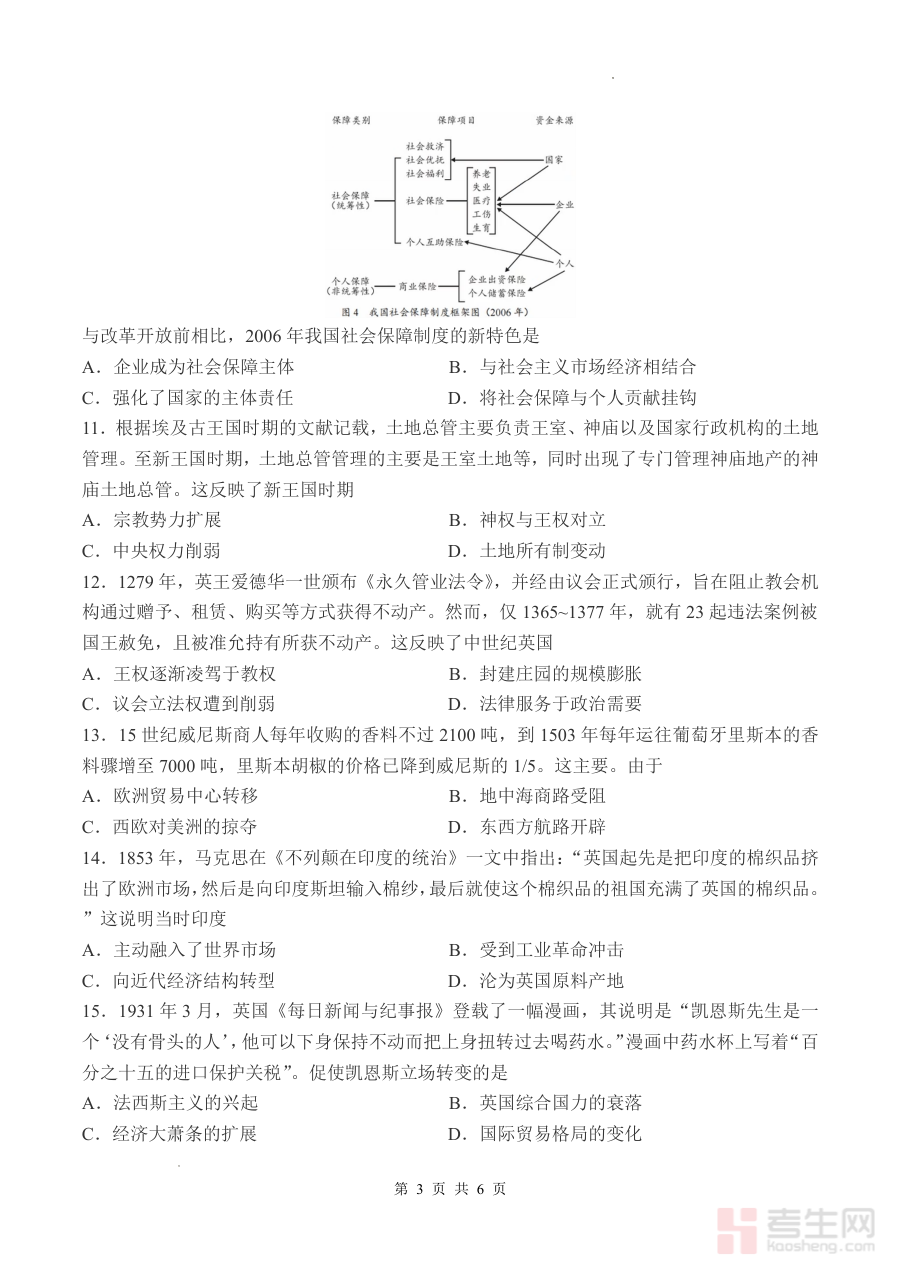
您还没有登录,请登录后查看详情