分享好友 备考资料首页 备考资料分类 切换频道
历史试题2026山西九师联盟高三第7次质量检测3.5-6

历史试题2026山西九师联盟高三第7次质量检测3.5-6

2026-03-22 01:4729650下载
文件类型:PDF文档(pdf)
文件大小:3.39M

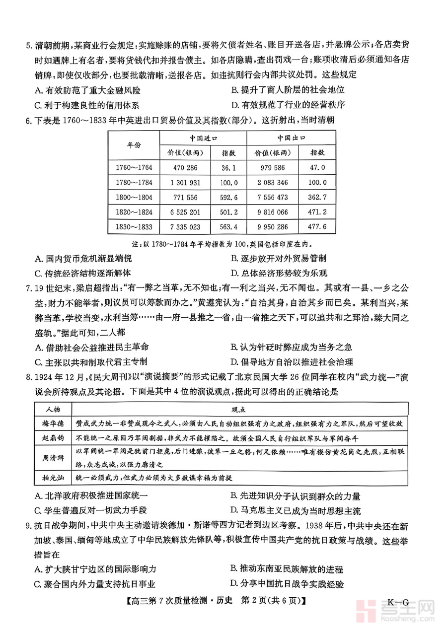
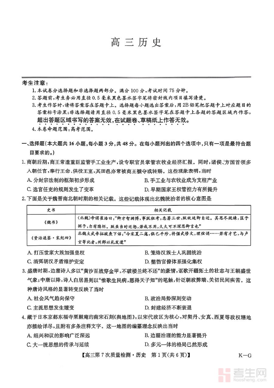
历史试题2026山西九师联盟高三第7次质量检测3.5-6》是2026年度山西省九师联盟面向其成员学校高三年级组织的第7次质量检测对应的历史学科试题资料。作为区域教研协作体推出的阶段性检测资源,它紧密结合山西省高三历史教学的进度安排与核心素养培养要求,旨在为相关教学单位提供契合当前复习阶段的标准化检测内容,助力师生把握阶段学习动态。

该资料的核心用途在于实现高三历史学科的阶段性学情诊断与教学效果评估。教师可通过分析学生答题情况,精准定位学生在知识体系构建、历史思维能力及应试技巧等方面存在的短板;学生则能借助试题检验自身对近期复习内容的掌握程度,发现学习漏洞。同时它也可为师生后续备考规划提供客观依据,帮助调整复习节奏与重点方向。

本资料适用于山西省九师联盟成员学校的高三历史教师与学生,也可供其他希望参考该联盟检测标准与命题思路的高三历史学习者使用。对于学生,参与检测能熟悉联盟考试命题特点与考查维度,提升应对类似考试能力;对于教师,试题可作为阶段性教学质量评估工具优化教学策略;在备考规划层面,它能帮助师生明确当前复习成效,为后续冲刺阶段针对性复习奠定基础。

【提示】该资源由会员自行上传发布,本站仅提供存储展示服务,不承担资源版权及合法性审核责任,如有侵权违规问题,请及时联系本站处理,资源安全性及有效性请自行甄别。


您还没有登录,请登录后查看详情