分享好友 备考资料首页 备考资料分类 切换频道
山东省东营市2026届高三年级第一次诊断性测试 政治答案

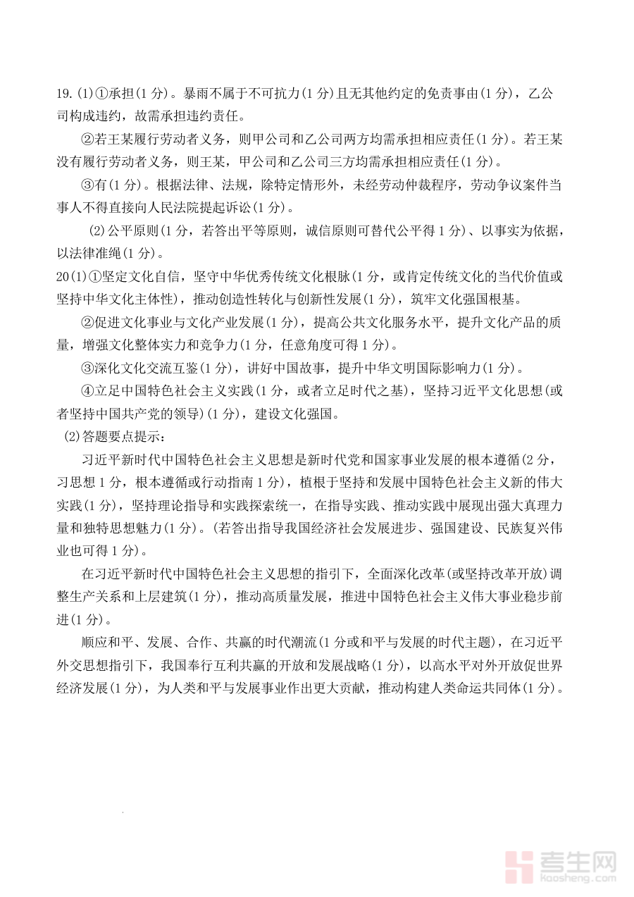
山东省东营市2026届高三年级第一次诊断性测试 政治答案

2026-03-22 07:4928010下载
文件类型:PDF文档(pdf)
文件大小:0.18M

《山东省东营市2026届高三年级第一次诊断性测试 政治答案》是针对山东省东营市区域内2026届高三学生首次诊断性测试的政治学科配套答案资料,该考试属于高三阶段早期的诊断性评价环节,旨在通过标准化测试形式对学生前期政治学科学习成果进行系统性反馈,而本答案资料则是该测试的配套内容,为学生和教学者提供准确的作答参考依据。

本资料的核心用途在于辅助教学者与学生完成对高三政治学科学习情况的精准诊断,通过对照答案可快速定位学生在知识掌握、答题逻辑及学科能力方面存在的短板,同时也为后续的备考规划提供数据支撑与方向指引,帮助教学者调整教学策略,优化教学内容的重点分配,确保备考过程更具针对性与高效性。

本资料适用于山东省东营市2026届高三年级的政治学科教师、学生及相关备考指导人员,对于学生而言,通过答案对照可清晰了解自身答题情况与标准要求的差距,及时调整学习方法;对于教师而言,可借助答案分析整体学情,为后续阶段检测的命题方向及备考规划制定提供参考,有效提升备考阶段的教学质量与学习效率,助力师生在高三早期建立科学的备考节奏。

【提示】该资源由会员自行上传发布,本站仅提供存储展示服务,不承担资源版权及合法性审核责任,如有侵权违规问题,请及时联系本站处理,资源安全性及有效性请自行甄别。


您还没有登录,请登录后查看详情