分享好友 备考资料首页 备考资料分类 切换频道
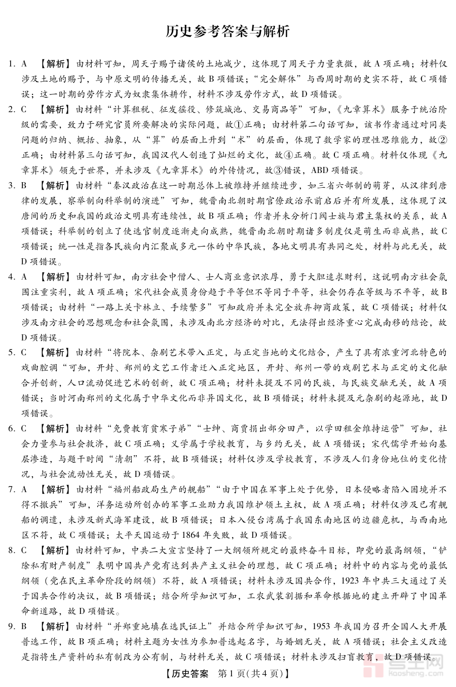
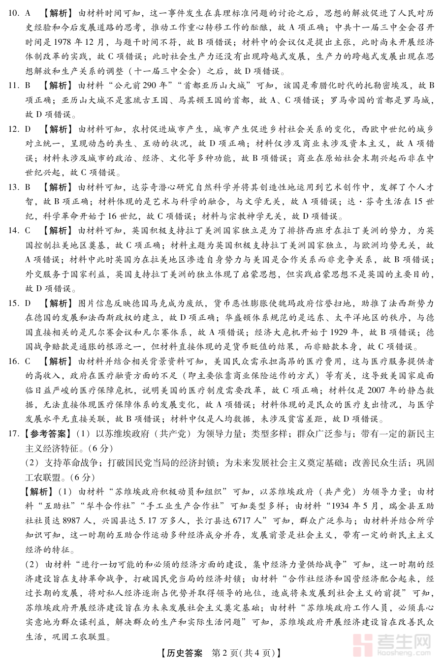
河北省琢名小渔名校联考2026届高三年级开学调研检测 历史答案

河北省琢名小渔名校联考2026届高三年级开学调研检测 历史答案

2026-03-22 07:4927810下载
文件类型:PDF文档(pdf)
文件大小:0.48M

《河北省琢名小渔名校联考2026届高三年级开学调研检测 历史答案》是面向河北省2026届高三学生的区域名校联合开学调研检测的历史学科配套答案资料。它依托区域内名校联考的资源背景,为高三开学阶段的历史学科检测提供了权威参考答案支持,是该次调研检测不可或缺的配套内容。

该资料主要用于高三学生在开学调研检测后核对历史学科答题情况,帮助师生快速了解检测中的作答问题,为后续学情诊断和教学调整提供依据。同时,它也能辅助学生梳理开学阶段历史知识的掌握程度,明确自身学习短板,为新学期历史学科的备考规划提供参考方向。

此资料适用于参加河北省琢名小渔名校联考2026届高三开学调研检测的学生及相关教师。对于学生而言,通过核对答案可及时修正错误认知,巩固知识体系;对于教师来说,借助答案能更高效地完成阅卷分析与学情评估,助力精准教学与备考指导,提升高三历史学科的教学与复习效率。

【提示】该资源由会员自行上传发布,本站仅提供存储展示服务,不承担资源版权及合法性审核责任,如有侵权违规问题,请及时联系本站处理,资源安全性及有效性请自行甄别。


您还没有登录,请登录后查看详情