分享好友 备考资料首页 备考资料分类 切换频道
历史试卷-福建省莆田市2026届高中毕业班第二次质量调研测试试卷(莆田二检)

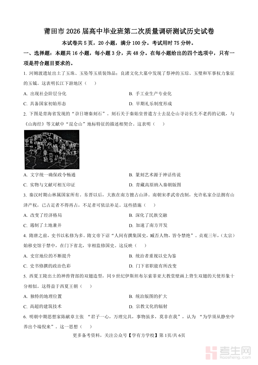
历史试卷-福建省莆田市2026届高中毕业班第二次质量调研测试试卷(莆田二检)

2026-03-22 07:4227240下载
文件类型:PDF文档(pdf)
文件大小:0.52M

《历史试卷-福建省莆田市2026届高中毕业班第二次质量调研测试试卷(莆田二检)》是福建省莆田市教育系统针对2026届高中毕业班开展的历史学科阶段性检测资料,属于本地高三年级重要的质量调研考试范畴,紧密贴合该地区高中历史教学进度与高考备考方向,为师生提供具有区域针对性的备考参考载体。

该试卷作为莆田市高三历史学科第二次质量调研的核心载体,主要用于诊断学生在历史学科知识体系构建、关键能力培养等方面的阶段性成果与存在问题,帮助教师精准把握班级整体学习动态,调整后续教学策略与复习重点;同时也能让学生清晰认知自身在区域内的学习水平位置,为个人备考规划提供客观依据,推动备考过程更具针对性与有效性。

本试卷的适用人群主要包括福建省莆田市2026届高中毕业班的历史教师、学生及相关教学研究人员。对于学生,完成该试卷可实现阶段性自我检测,熟悉本地调研测试的考查特点与命题逻辑;对于教师,可通过分析试卷结果优化教学方案与复习计划;对于教研人员,该试卷能为区域历史学科备考趋势研究提供实践样本,助力提升整体备考质量与教学成效。

【提示】该资源由会员自行上传发布,本站仅提供存储展示服务,不承担资源版权及合法性审核责任,如有侵权违规问题,请及时联系本站处理,资源安全性及有效性请自行甄别。


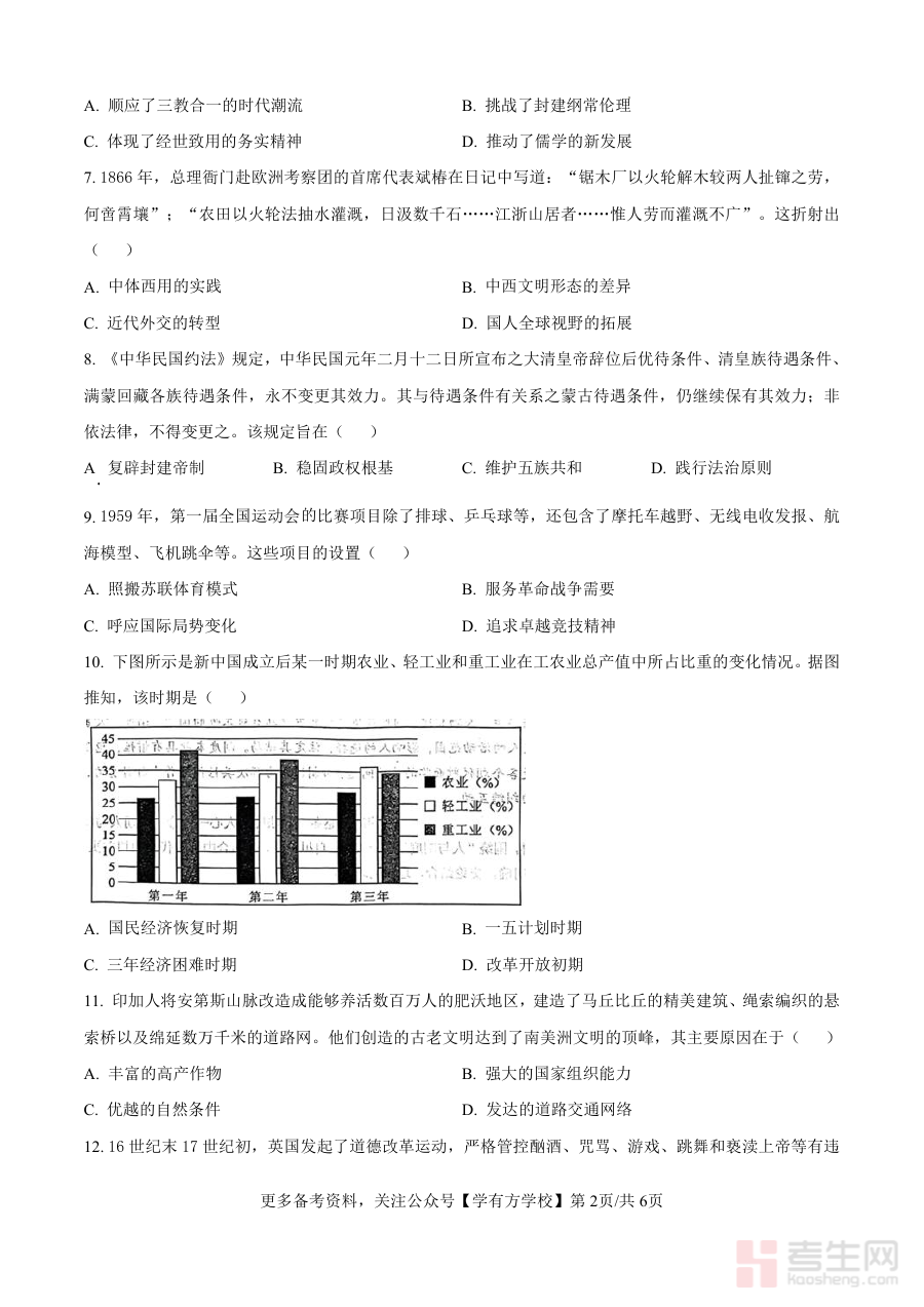
您还没有登录,请登录后查看详情