文件大小:1.22M
2023年四川省广元市中考物理试题(原卷版)


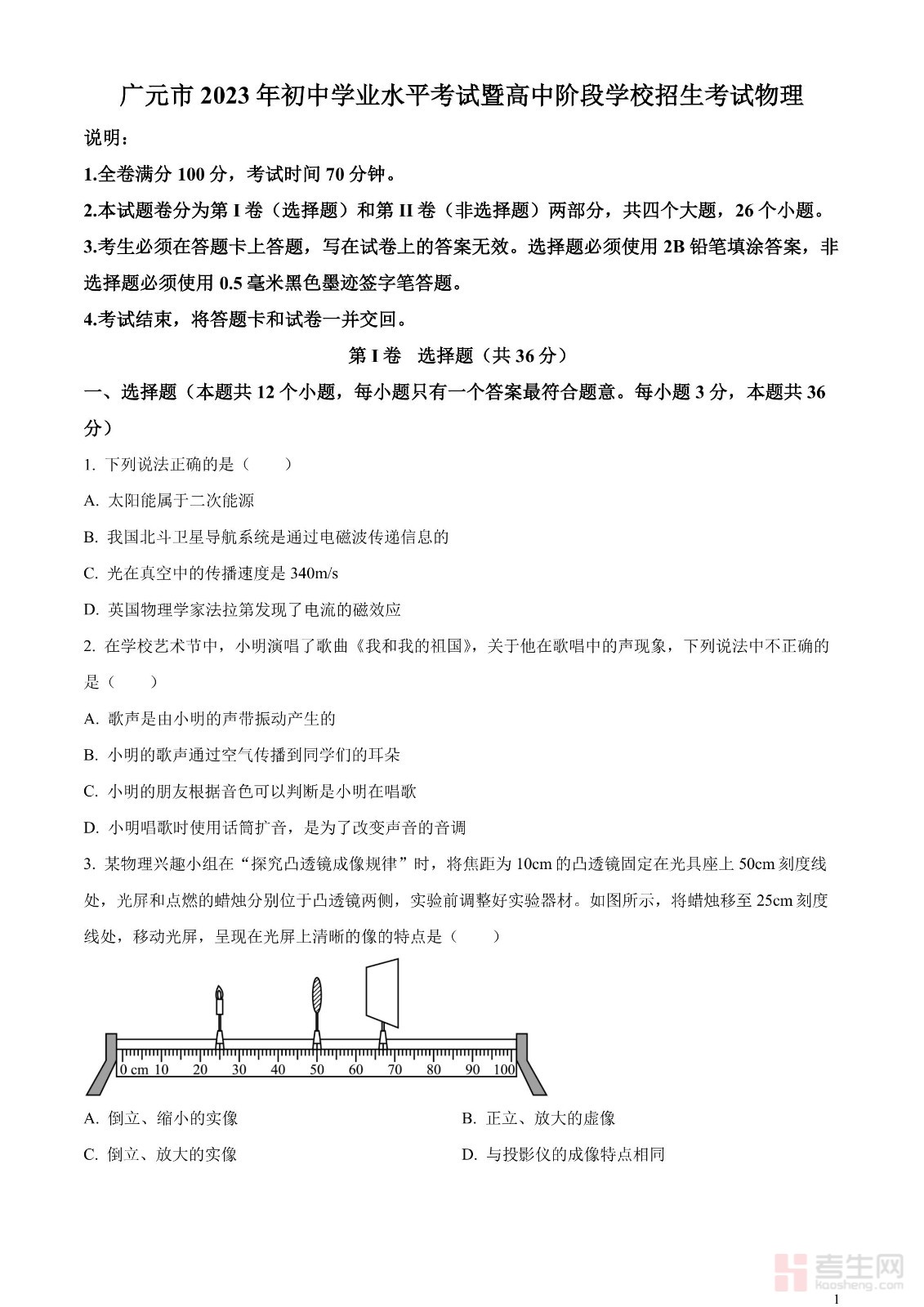
2023年四川省广元市中考物理试题(原卷版)


免费
0下载
免费
0下载
免费
0下载
免费
0下载
免费
0下载
免费
0下载
免费
0下载
免费
0下载
免费
0下载
免费
0下载