分享好友 备考资料首页 备考资料分类 切换频道
2026届合肥八中高三下学期模拟预测化学试题(含解析) 化学详细答案

2026届合肥八中高三下学期模拟预测化学试题(含解析) 化学详细答案

2026-03-24 16:108330下载
文件类型:PDF文档(pdf)
文件大小:0.89M

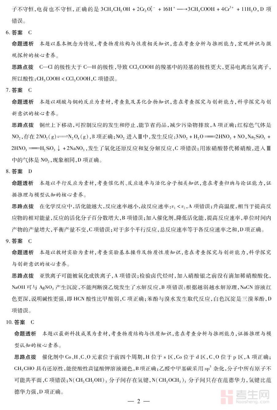
《2026届合肥八中高三下学期模拟预测化学试题(含解析)化学详细答案》是面向2026届合肥八中高三学生推出的化学学科模拟预测类备考资料,紧密贴合高三下学期这一高考前关键复习阶段的需求,以模拟预测的形式为学生提供贴近高考考查要求的练习载体,助力学生提前熟悉考试场景与题型方向。

该资料可用于高三下学期化学学科的阶段性检测与学情诊断工作,帮助学生精准定位自身知识掌握中的薄弱环节,为后续个性化备考规划提供客观依据;同时,附带的详细解析能够引导学生梳理解题逻辑、掌握核心解题方法,有效提升化学知识的综合应用能力与应试技巧

本资料主要适用于2026届合肥八中高三年级学生,作为高考化学备考过程中的重要辅助工具,其模拟预测的属性能够帮助学生适应高考化学的考查形式与节奏,通过系统练习与解析学习强化知识体系构建,助力学生在高考前的冲刺阶段实现能力提升与成绩突破。

【提示】该资源由会员自行上传发布,本站仅提供存储展示服务,不承担资源版权及合法性审核责任,如有侵权违规问题,请及时联系本站处理,资源安全性及有效性请自行甄别。


您还没有登录,请登录后查看详情