文件大小:2.33M
2023年四川省攀枝花市中考物理试题(原卷版)


2023年四川省攀枝花市中考物理试题(原卷版)


免费
0下载
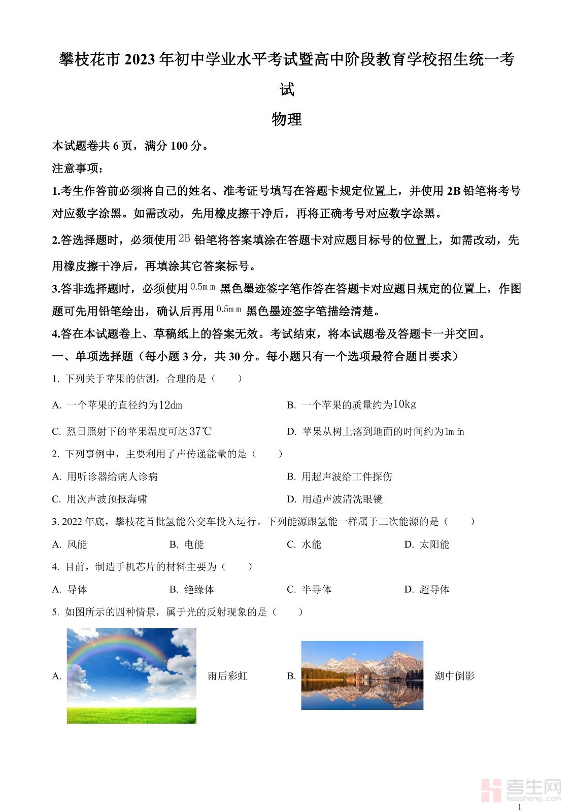
免费
0下载
免费
0下载
免费
0下载
免费
0下载
免费
0下载
免费
4下载
免费
3下载
免费
0下载
免费
1下载