分享好友 备考资料首页 备考资料分类 切换频道
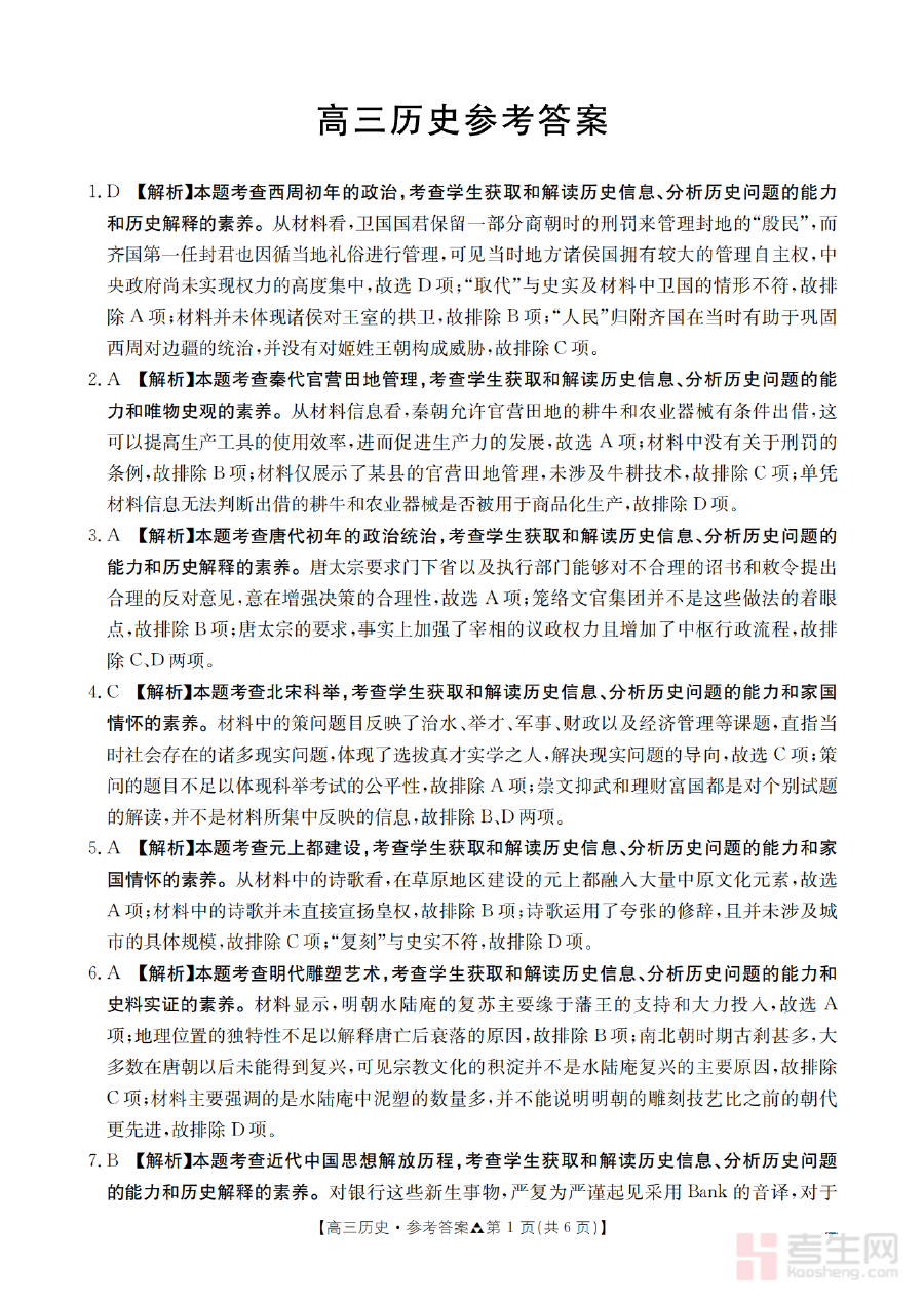
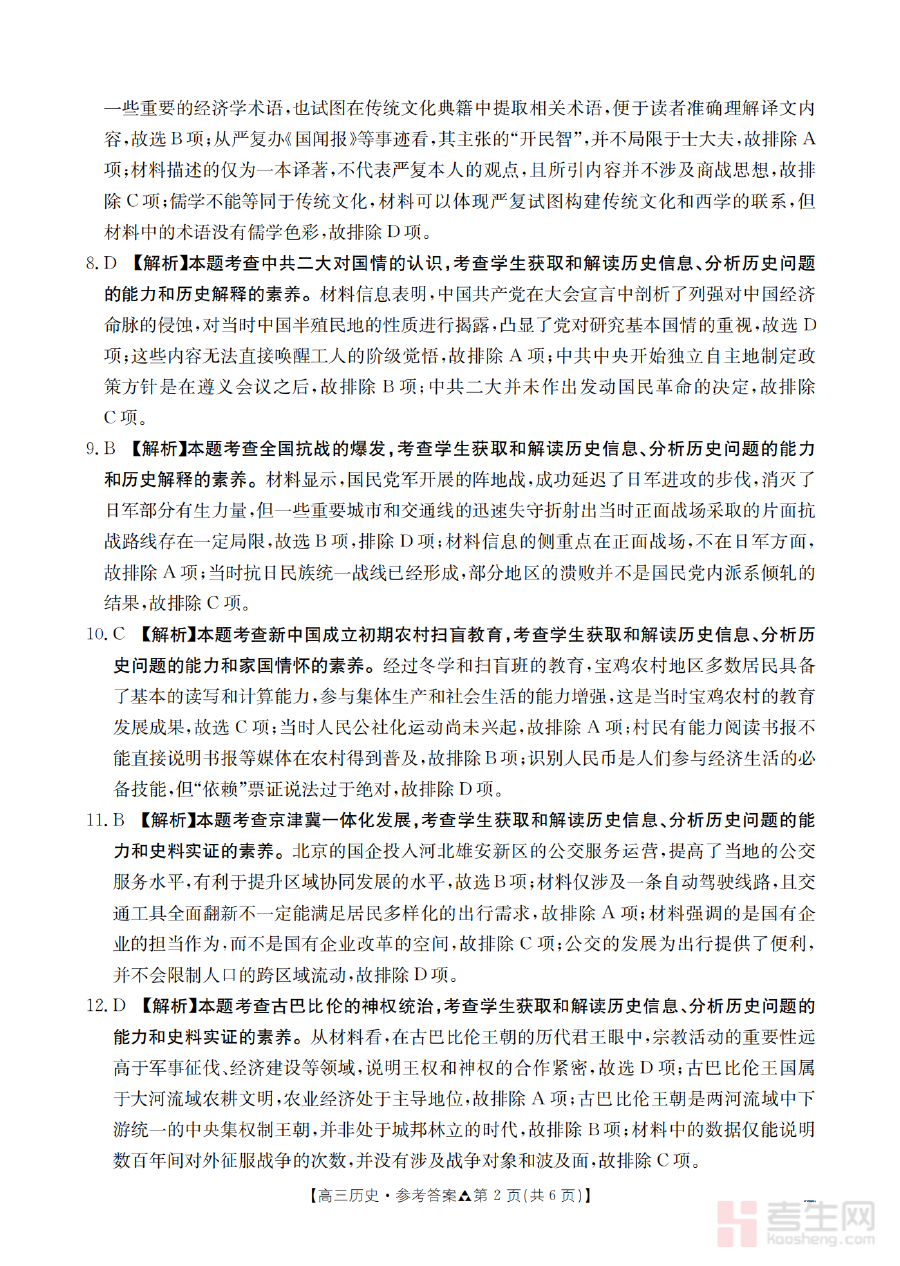
陕西省2026届高三下学期3月联考(26-287C)历史答案

陕西省2026届高三下学期3月联考(26-287C)历史答案

2026-03-23 06:495730下载
文件类型:PDF文档(pdf)
文件大小:4.08M

《陕西省2026届高三下学期3月联考(26-287C)历史答案》是针对陕西省2026届高三学生在第二学期3月举行的联考所配套的历史科目参考答案。该联考属于高三阶段重要的阶段性检测考试,旨在通过统一命题和标准化测试,客观反映学生在历史学科上的知识掌握程度与能力水平,而对应的历史答案则是这一检测环节的核心组成部分,为后续的教学评估、学习调整提供了权威且精准的参考依据。

这份历史答案的核心用途在于支持学情诊断与备考规划。它能够帮助教师快速完成学生答题情况的核对工作,精准识别班级整体及个体学生在历史知识体系构建、答题思路形成、得分技巧应用等方面存在的问题;同时也为学生提供了自我检测的标准,让他们能够及时发现自身在历史学习中的薄弱环节,并据此调整复习方向与策略。此外,该答案还可作为学校或教师制定下一阶段备考计划的重要参考,确保复习内容更贴合学生实际需求。

本资料的适用人群主要包括陕西省2026届高三历史学科教师、该届高三学生以及参与高三历史备考指导的相关人员。对于教师而言,它是开展阶段教学评估和学情分析的关键工具;对于学生来说,它是自我检测、查漏补缺的重要参考;对于备考指导人员,则可借助这份答案了解联考的命题方向和考查重点,为后续的备考规划提供有力支持。整体而言,这份历史答案在高三下学期关键阶段的检测与备考中具有不可替代的实用价值。

【提示】该资源由会员自行上传发布,本站仅提供存储展示服务,不承担资源版权及合法性审核责任,如有侵权违规问题,请及时联系本站处理,资源安全性及有效性请自行甄别。


您还没有登录,请登录后查看详情