分享好友 备考资料首页 备考资料分类 切换频道
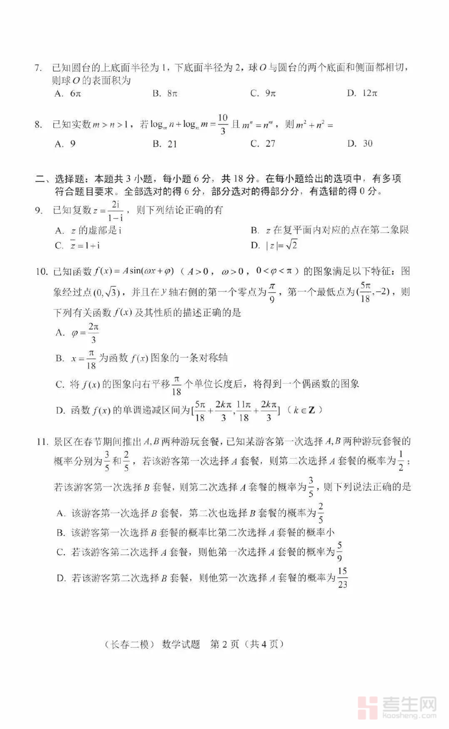
吉林省长春市2026届高三质量监测(二)数学试题(含答案)

吉林省长春市2026届高三质量监测(二)数学试题(含答案)

2026-04-19 14:52260下载
文件类型:PDF文档(pdf)
文件大小:0.74M

《吉林省长春市2026届高三质量监测(二)数学试题(含答案)》是吉林省长春市针对2026届高三学生开展的第二阶段质量监测数学学科配套资料。该监测属于当地高三学年重要的阶段性评估项目,旨在通过统一命题与检测,客观反映学生当前数学学科的学习进展与掌握程度,为后续复习备考提供科学依据。作为区域内标准化的阶段性测试载体,它紧密贴合当地高三数学教学大纲与复习节奏,能够有效衔接前期基础知识巩固与后期综合能力提升阶段的需求。

该资料包含完整的试题内容及对应的参考答案,具备多重实用价值。对学生而言,可用于自我学情诊断,通过独立完成试题并对照答案分析得分情况,明确自身在数学知识体系中的优势板块与薄弱环节;对教师而言,则可借助监测数据了解班级及区域学生的整体学习水平,为调整教学策略、优化复习计划提供数据支撑。此外,它还能帮助学生熟悉阶段性监测的考试形式与答题要求,提升应试适应性与时间管理能力。

本资料主要适用于吉林省长春市2026届高三年级学生及数学学科教师。对于学生群体,它是进行阶段性自我评估与备考规划的重要工具,有助于精准定位复习重点、提高复习效率;对于教师群体,它是开展学情分析与教学调整的参考依据,能够辅助设计更具针对性的教学活动。其作为区域内权威的阶段性质量监测资料,对提升高三数学复习的科学性与有效性具有重要意义。

【提示】该资源由会员自行上传发布,本站仅提供存储展示服务,不承担资源版权及合法性审核责任,如有侵权违规问题,请及时联系本站处理,资源安全性及有效性请自行甄别。


您还没有登录,请登录后查看详情