文件大小:1.3M
2023年湖南省常德市中考地理真题(解析版)


2023年湖南省常德市中考地理真题(解析版)


您还没有登录,请登录后查看详情 |
免费
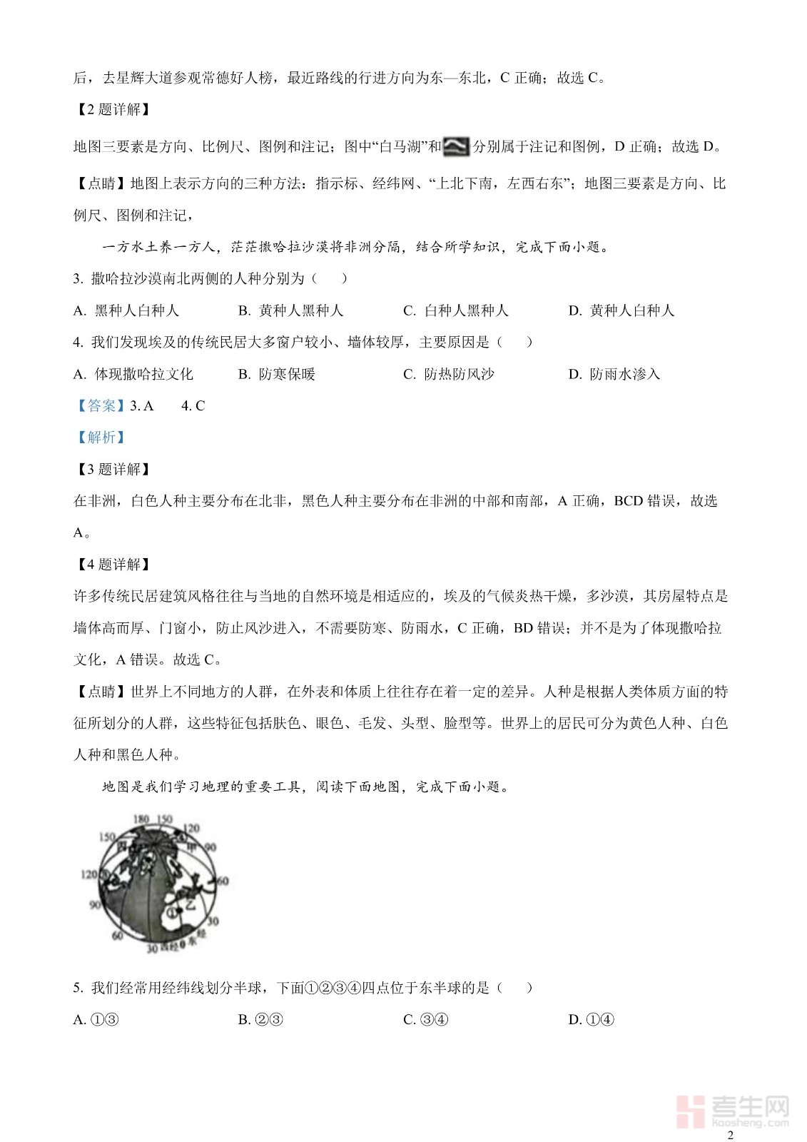
浏览量:4413
免费
浏览量:4267
免费
浏览量:4103
免费
浏览量:4328
免费
浏览量:4438
免费
浏览量:4929
免费
浏览量:4091
免费
浏览量:4930
免费
浏览量:4455
免费
浏览量:4169