文件大小:0.26M
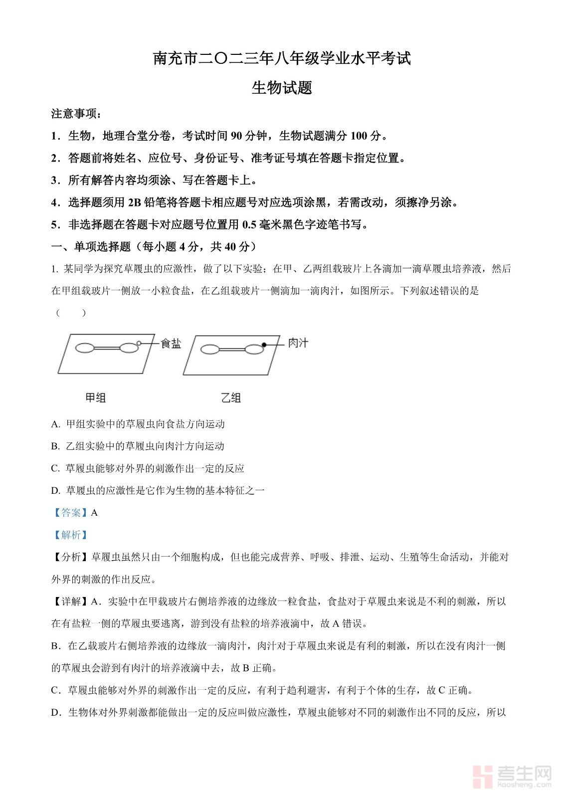
2023年四川省南充市中考生物真题(解析版)


2023年四川省南充市中考生物真题(解析版)


您还没有登录,请登录后查看详情 |
免费
浏览量:5286
免费
浏览量:4592
免费
浏览量:4744
免费
浏览量:5670
免费
浏览量:5116
免费
浏览量:4463
免费
浏览量:5105
免费
浏览量:5040
免费
浏览量:5368
免费
浏览量:5075