分享好友 备考资料首页 备考资料分类 切换频道
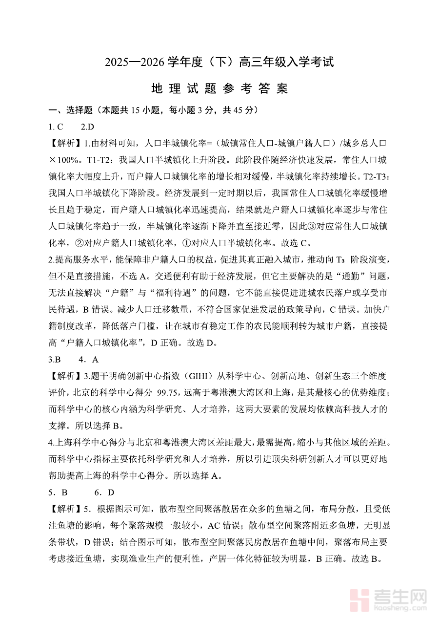
重庆市第八中学校2025-2026学年度(下)高三年级入学考试 地理答案

重庆市第八中学校2025-2026学年度(下)高三年级入学考试 地理答案

2026-03-21 18:5228960下载
文件类型:PDF文档(pdf)
文件大小:3.62M

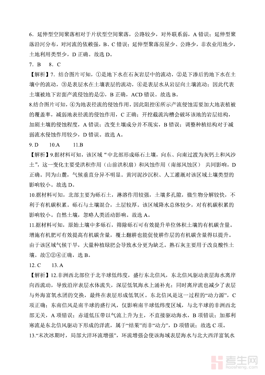
《重庆市第八中学校2025-2026学年度(下)高三年级入学考试 地理答案》是针对重庆市第八中学校2025至2026学年下学期高三年级入学考试的地理科目配套答案资料,该考试属于高三阶段的入学适应性检测类考试,是学校教学过程中阶段性评价的重要组成部分。

该答案资料可用于帮助使用者核对考试作答结果,明确自身对地理知识的掌握情况与薄弱环节,为后续的备考规划提供数据支撑与方向指引,同时也能辅助教师进行学情分析,优化教学策略与辅导重点。

此资料主要适用于重庆市第八中学校2025-2026学年度下学期的高三学生,以及担任该年级地理教学工作的教师;对于学生而言,通过核对答案可实现自我检测与查漏补缺,助力高效备考;对于教师而言,可借助答案开展精准的教学评估与个性化指导。

【提示】该资源由会员自行上传发布,本站仅提供存储展示服务,不承担资源版权及合法性审核责任,如有侵权违规问题,请及时联系本站处理,资源安全性及有效性请自行甄别。


您还没有登录,请登录后查看详情