分享好友 备考资料首页 备考资料分类 切换频道
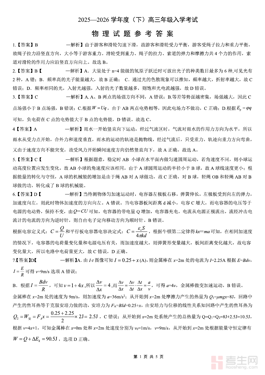
重庆市第八中学校2025-2026学年度(下)高三年级入学考试 物理答案

重庆市第八中学校2025-2026学年度(下)高三年级入学考试 物理答案

2026-03-21 18:5227880下载
文件类型:PDF文档(pdf)
文件大小:4.29M

《重庆市第八中学校2025-2026学年度(下)高三年级入学考试 物理答案》是重庆市第八中学校针对2025-2026学年度下学期高三年级入学阶段组织的物理考试所配套的标准解答资料,属于高三年级重要的阶段性考试辅助资源。该资料严格对应本次入学考试的物理科目试题,为考生和教学人员提供了权威的答题参考依据,有助于明确考试的评分标准与答题规范方向。

该答案资料可作为学情诊断的关键工具,帮助高三学生快速定位自身在物理学科知识掌握、解题思路及答题技巧等方面的短板与不足;同时也为教师提供了分析学生答题情况的重要支撑,辅助教师调整后续的教学内容与备考规划,确保教学策略与学生实际需求紧密结合,提升整体复习效率。

本资料主要适用于重庆市第八中学校2025-2026学年度下学期进入高三阶段的学生及该年级物理学科教师。对于学生而言,对照答案能及时纠正答题偏差,巩固核心知识点;对于教师而言,可通过分析答案对应的学生答题情况,制定更具针对性的阶段复习计划,助力高三物理备考工作有序推进,为后续高考冲刺阶段的学习奠定坚实基础。

【提示】该资源由会员自行上传发布,本站仅提供存储展示服务,不承担资源版权及合法性审核责任,如有侵权违规问题,请及时联系本站处理,资源安全性及有效性请自行甄别。


您还没有登录,请登录后查看详情