分享好友 备考资料首页 备考资料分类 切换频道
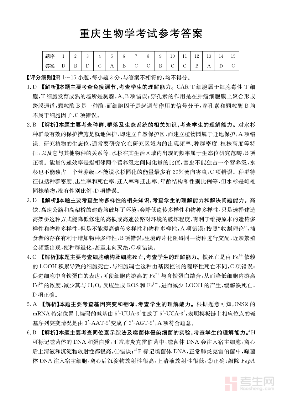
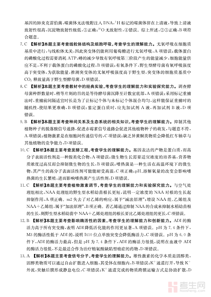
重庆好教育联盟2026届高三下学期3月开学联考(26-284C)生物答案

重庆好教育联盟2026届高三下学期3月开学联考(26-284C)生物答案

2026-03-22 08:5528053下载
文件类型:PDF文档(pdf)
文件大小:5.77M

《重庆好教育联盟2026届高三下学期3月开学联考(26-284C)生物答案》是面向重庆地区2026届高三学生的阶段性联考配套生物学科答案资料。该考试由重庆好教育联盟统筹组织,属于高三下学期开学初期的重要检测环节,旨在帮助学生快速从假期状态过渡到备考节奏,衔接上学期复习成果与新学期的生物学科备考任务。

这份答案资料的主要用途在于支持师生完成对联考生物答题情况的系统分析。通过核对答案,学生能够清晰识别自身在生物知识理解、解题思路等方面存在的不足,为后续制定个性化备考计划提供依据;教师则可借助答案反馈的数据,评估班级整体的生物知识掌握程度,调整教学重点与复习策略,确保教学方向与联考考查目标相匹配。

该资料适用于2026届重庆高三生物学科的学生、教师及相关教育教研人员。对于学生,它是开学阶段自我检测、明确复习方向的重要工具;对于教师,它能助力学情诊断与教学优化,提升备考指导的精准性;对于教研人员,它也可作为分析区域高三生物备考现状的参考素材,具有多维度的实用价值。

【提示】该资源由会员自行上传发布,本站仅提供存储展示服务,不承担资源版权及合法性审核责任,如有侵权违规问题,请及时联系本站处理,资源安全性及有效性请自行甄别。


您还没有登录,请登录后查看详情