分享好友 备考资料首页 备考资料分类 切换频道
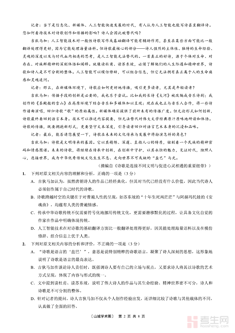
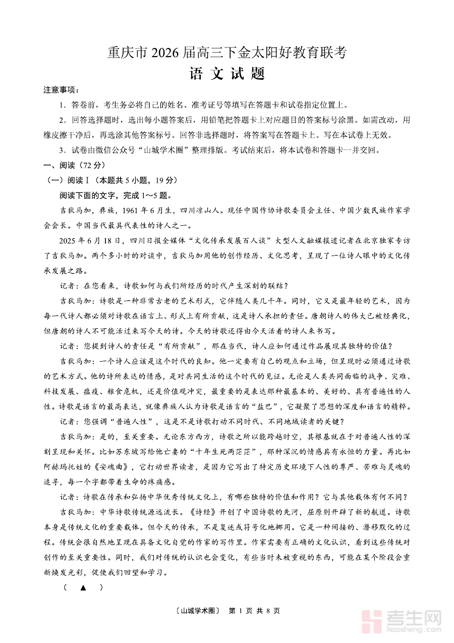
重庆好教育联盟2026届高三下学期3月开学联考(26-284C)语文

重庆好教育联盟2026届高三下学期3月开学联考(26-284C)语文

2026-03-22 08:5529090下载
文件类型:PDF文档(pdf)
文件大小:7.16M

《重庆好教育联盟2026届高三下学期3月开学联考(26-284C)语文》是由重庆好教育联盟组织发起的、面向该地区2026届高三学生的下学期3月开学阶段联考的语文科目配套资料。作为区域内具有代表性的阶段性考试资料,它紧密贴合重庆高三语文教学进度与本地考试要求,为学生和教师提供了与实际备考场景高度匹配的参考内容,是该阶段语文备考过程中的重要资源之一。

这份资料的核心用途在于助力高三师生开展开学后的学情诊断与阶段检测工作。通过使用该资料,学生能够直观了解自身在寒假及前期学习中语文知识的掌握程度与应用能力水平;教师则可借助资料中的考试反馈信息,精准评估班级整体学习状况,为后续制定更具针对性的备考计划、调整教学重点提供可靠依据,有效衔接开学后的复习节奏。

该资料主要适用于重庆地区2026届高三学生以及承担高三语文教学任务的教师群体。对于学生而言,它是开学初期检验自身学习成果、明确薄弱环节的重要工具;对于教师来说,它能帮助优化教学策略、提升复习效率。其阶段检测与备考规划的双重价值,使其成为高三语文备考过程中不可或缺的辅助资源,为高考前的系统复习与能力提升提供有力支持。

【提示】该资源由会员自行上传发布,本站仅提供存储展示服务,不承担资源版权及合法性审核责任,如有侵权违规问题,请及时联系本站处理,资源安全性及有效性请自行甄别。


您还没有登录,请登录后查看详情