文件大小:1.74M
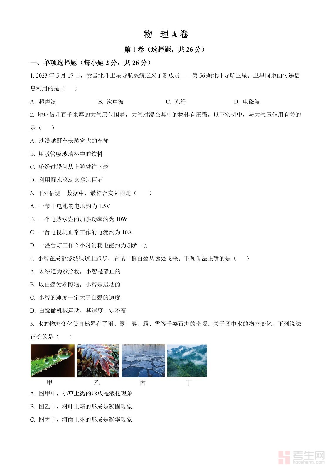
2023年四川省成都市中考物理真题(原卷版)


2023年四川省成都市中考物理真题(原卷版)


您还没有登录,请登录后查看详情 |
免费
浏览量:4842
免费
浏览量:4445
免费
浏览量:4217
免费
浏览量:4147
免费
浏览量:4316
免费
浏览量:4278
免费
浏览量:3976
免费
浏览量:4200
免费
浏览量:4712
免费
浏览量:4423