分享好友 备考资料首页 备考资料分类 切换频道
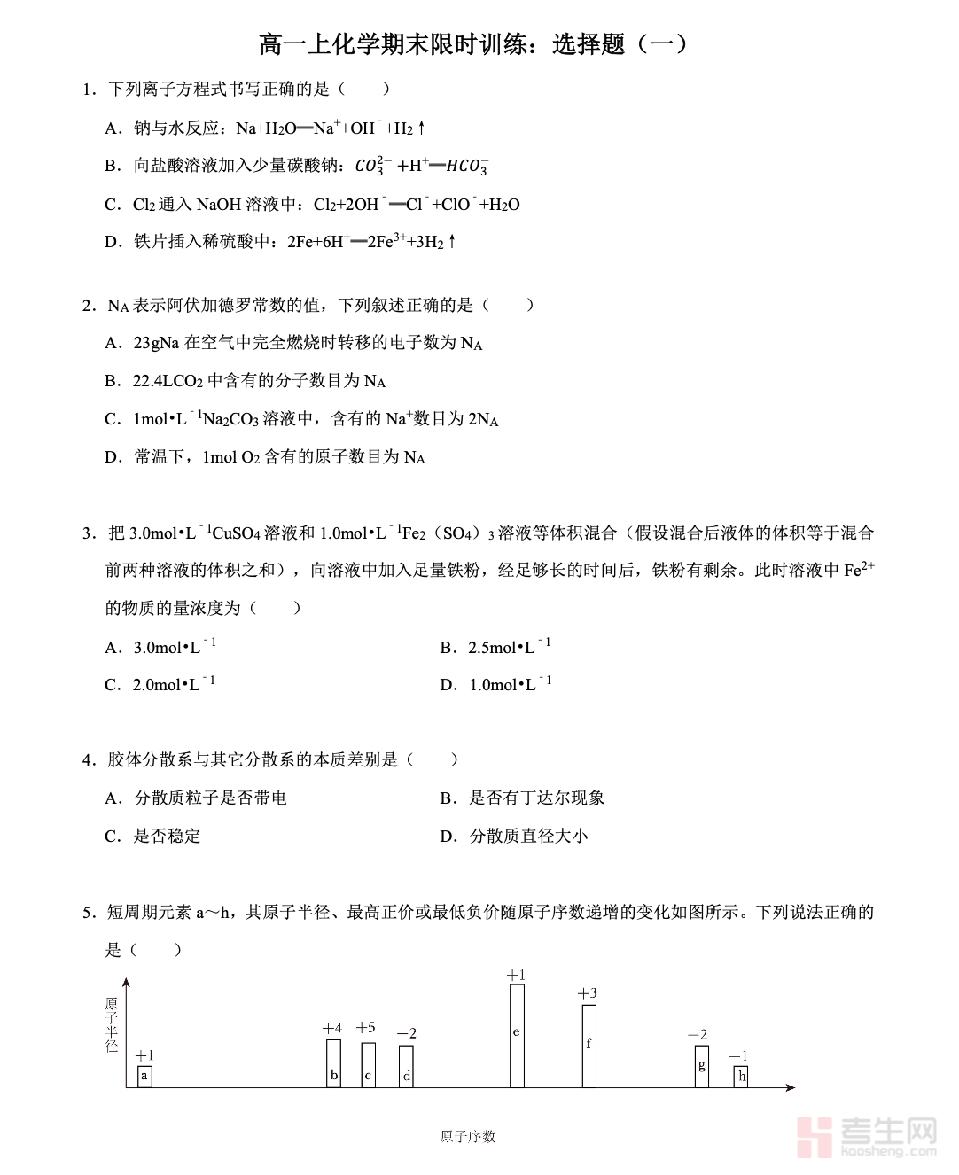
高一上化学期末限时训练:选择题(一)

高一上化学期末限时训练:选择题(一)

2026-02-04 13:2939570下载
文件类型:PDF文档(pdf)
文件大小:1.44M


适配高一上学期化学教学进度与期末备考要求,聚焦高一上化学期末选择题专项,按期末考限时标准编制训练题,精准覆盖全册核心考点,是高一学生期末冲刺、专项强化、提升解题速度与正确率的实用训练资料。

本限时训练严格贴合高一上化学期末考纲,精选典型选择题,兼顾基础题、中档题,贴合期末考查难度与题型分布,全面覆盖物质的分类、离子反应、氧化还原反应、物质的量等全册重点知识点,重点突破期末选择题高频易错点、易混点。
以限时训练为核心,贴合考场答题节奏,助力学生培养答题速度、规范答题习惯,同时可通过训练精准定位自身薄弱点,针对性查漏补缺。内容排版清晰、题型规范,适配高一学生期末专项冲刺、日常限时练、错题复盘、学情检测等场景,可作为学生自主备考、专项强化的便捷工具,也可作为教师课堂限时训练、期末辅导的辅助资料,助力高一学生夯实化学基础,高效备战期末,稳步提升选择题得分率。


【提示】该资源由会员自行上传发布,本站仅提供存储展示服务,不承担资源版权及合法性审核责任,如有侵权违规问题,请及时联系本站处理,资源安全性及有效性请自行甄别。


您还没有登录,请登录后查看详情



91/95专辑:高中化学