文件大小:0.34M

适配初中语文各年级校内考试及中考备考需求,全面梳理考试核心重点题型,提炼简洁实用、易记易用的答题技巧,精准破解答题难点、规避易错误区,是初中生夯实语文基础、提升答题能力、冲刺高分的优质实用资料。
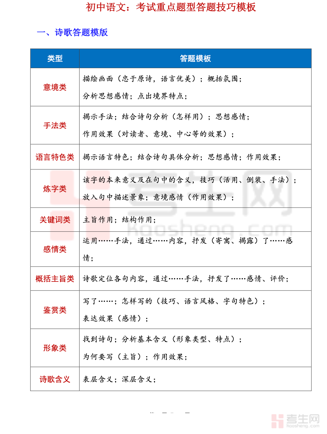
本资料紧扣初中语文考纲要求,覆盖考试全重点题型,涵盖记叙文、说明文、议论文阅读理解、古诗文默写与赏析、文言文阅读、病句辨析、仿写补写、书面表达等核心模块,针对每种重点题型,明确考查侧重、答题思路与核心技巧,拆解答题步骤、标注得分要点,摒弃冗余理论,侧重实战落地,让学生快速掌握 “找考点、抓关键、答规范” 的答题逻辑。
贴合初中生语文学习认知水平,技巧讲解通俗易懂、针对性强,重点解决学生 “不会答、答不全面、答不规范” 的痛点,兼顾基础巩固与技巧拔高,适配初中各年级学生日常练习、错题复盘、考前冲刺、专项突破等场景。内容条理清晰、重点突出,方便快速查阅、灵活运用,既是学生自主备考、突破答题难点的便捷工具,也可作为教师课堂教学、课后辅导的辅助资料,助力初中生吃透初中语文考试答题规律,夯实语文核心素养,轻松应对各类语文考试,稳步提升考试成绩。
浏览量:5