分享好友 备考资料首页 备考资料分类 切换频道
精品解析:湖南省长沙市一中集团2024-2025学年八年级上学期期中语文试题(解析版)

精品解析:湖南省长沙市一中集团2024-2025学年八年级上学期期中语文试题(解析版)

2026-03-07 16:2932880下载
文件类型:Word文档(docx)
文件大小:0.41M

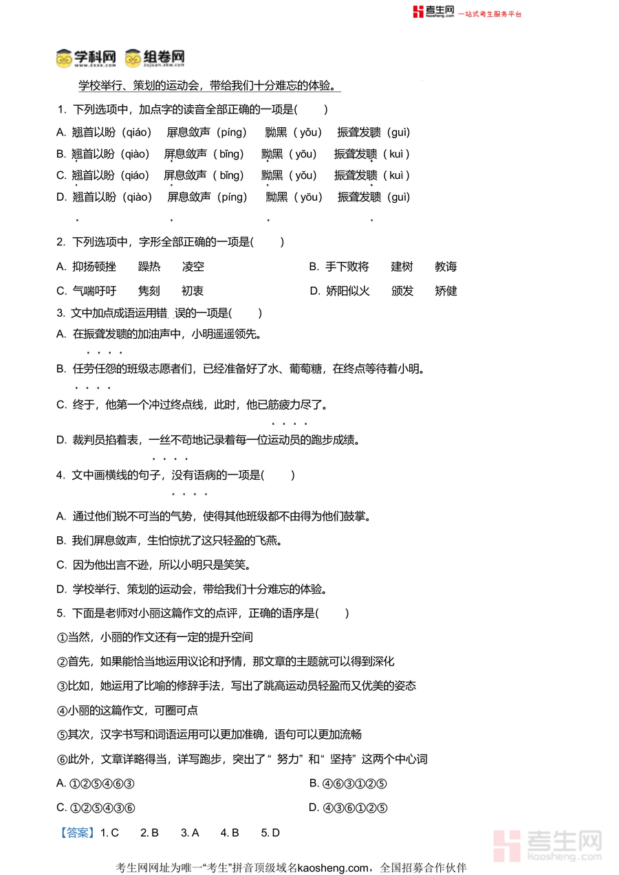
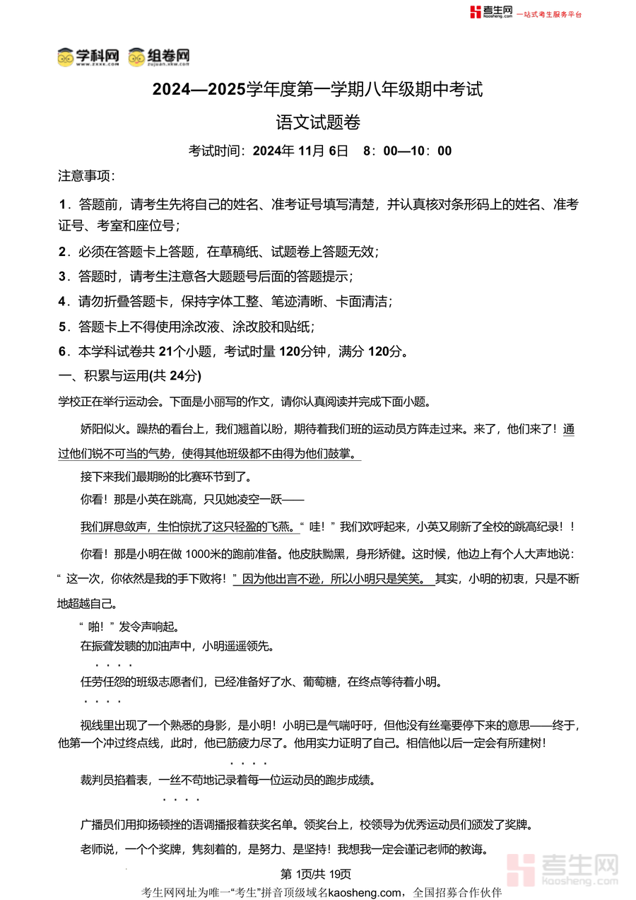
《精品解析:湖南省长沙市一中集团2024-2025学年八年级上学期期中语文试题(解析版).docx》是一份针对八年级上学期期中语文核心考点设计的权威备考资料,文件包含完整试题卷及逐题深度解析,覆盖积累与运用、古诗文阅读、现代文阅读等核心模块,聚焦字音字形辨析、成语使用规范、病句修改等基础考点,同时融入古诗文默写技巧、诗词赏析方法及现代文阅读答题思路指导,解析过程结合长沙一中集团命题特色,注重解题方法提炼与学科思维拓展,为使用者提供全面且专业的备考支持.

该资料核心用途为辅助八年级学生进行期中复习巩固,适用于学生自主练习后对照解析梳理知识漏洞,教师备课参考命题方向与解析逻辑,家长辅导孩子时理解考点要求与答题标准;通过真题训练结合专业解析,能帮助学生快速掌握期中高频考点,提升应试能力,解析中对易错点的详细标注与方法总结,可有效减少同类错误重复出现,增强备考针对性,助力使用者高效提升语文成绩.

本资料主要面向长沙市一中集团及省内同类学校的八年级学生、初中语文教师及关注孩子语文学习的家长,作为名校集团期中真题解析资料,其命题质量与解析深度具有不可替代性,不仅能助力期中备考取得优异成绩,更能为后续语文学习打下坚实基础,培养规范答题习惯与学科思维能力,具有长期使用价值.

【提示】该资源由会员自行上传发布,本站仅提供存储展示服务,不承担资源版权及合法性审核责任,如有侵权违规问题,请及时联系本站处理,资源安全性及有效性请自行甄别。


您还没有登录,请登录后查看详情



131/467专辑:长沙初中名校试题