分享好友 备考资料首页 备考资料分类 切换频道
精品解析:湖南省长沙市明德教育集团2024-2025学年八年级上学期期中语文试题(原卷版)

精品解析:湖南省长沙市明德教育集团2024-2025学年八年级上学期期中语文试题(原卷版)

2026-03-07 16:2930780下载
文件类型:Word文档(docx)
文件大小:0.33M

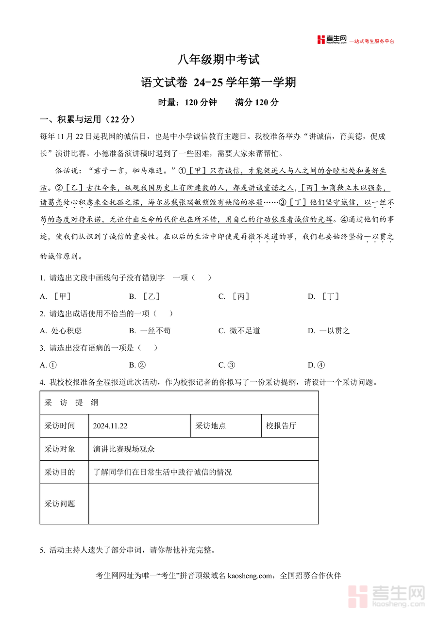
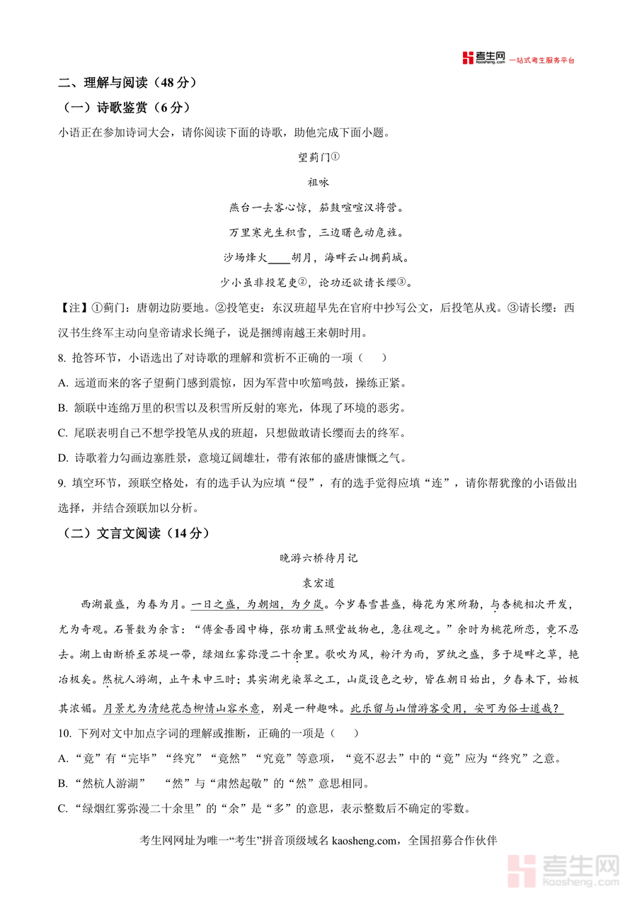
《精品解析:湖南省长沙市明德教育集团2024-2025学年八年级上学期期中语文试题(原卷版).docx》是一份聚焦长沙市明德教育集团八年级语文期中考查要求及命题特色的权威真题资料,涵盖积累与运用、理解与阅读两大核心模块——前者包含诚信教育主题综合运用题(如错别字辨析、成语使用判断等)、古诗默写等基础题型;后者涉及诗歌鉴赏(祖咏《望蓟门》)、文言文阅读(袁宏道《晚游六桥待月记》)、非连续性文本(羽绒服相关科普材料)及文学作品阅读等深度考查内容,整体题目设计贴合本地教学进度与学生认知水平,兼具基础性与拓展性,能全面反映集团期中考查方向.

该资料核心用途为辅助八年级学生期中备考,可用于日常真题训练以熟悉题型结构与考点分布,也可作为教师备课参考以把握集团命题趋势,还能帮助家长指导孩子针对性复习——通过真实考试情境模拟(保留120分钟时量及120分分值设置),学生能有效提升应试能力与答题速度,其原卷版呈现方式让使用者充分感受考试氛围,为期中冲刺提供精准支持,备考优势显著.

本资料适用于长沙市明德教育集团及周边同层次学校八年级学生、初中语文教师及关注孩子语文学习提升家长,作为本地名校集团期中真题,它具有不可替代数据参考价值——不仅能帮助学生巩固阶段性知识查缺补漏,还能长期助力其语文素养与应试技巧双提升,是八年级语文期中备考阶段必备资料之一.

【提示】该资源由会员自行上传发布,本站仅提供存储展示服务,不承担资源版权及合法性审核责任,如有侵权违规问题,请及时联系本站处理,资源安全性及有效性请自行甄别。


您还没有登录,请登录后查看详情



130/467专辑:长沙初中名校试题